Customer verification process flow

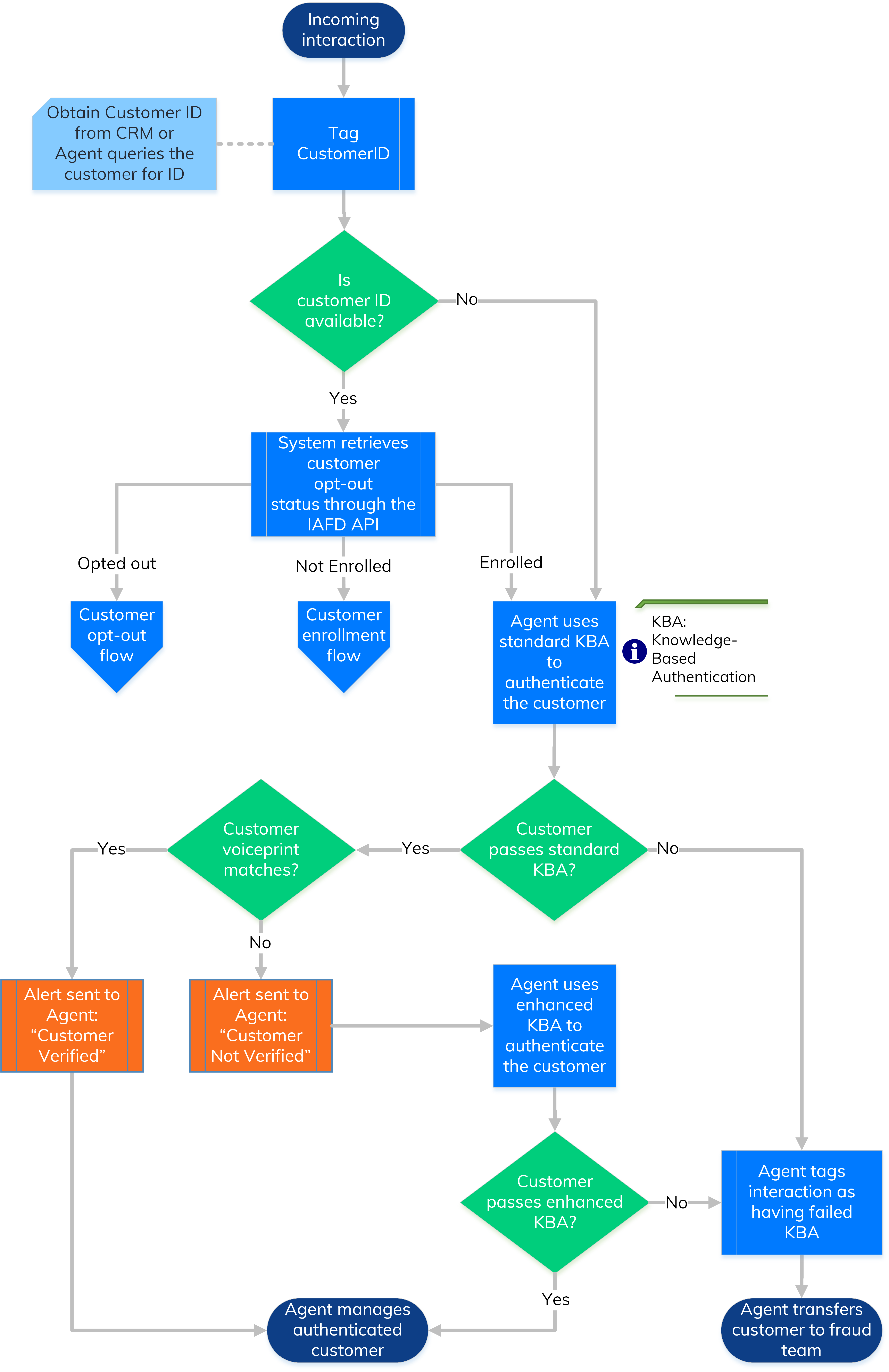
The customer verification Feature in voice biometrics where the speaker’s voice is compared to a collection of employee or customer voiceprints that should match the call. If a match occurs, the speaker is said to be verified. process flow illustrates the sequence of events that occur for the system and the agent while performing voice biometric verification of a customer.

Customer verification process flow

Customer verification process flow (Recorder APIs and Real-Time Analytics Flows Getting Started)